Suspensão de processos
Os sistemas do Tribunal possuíam dois mecanismos de gerenciamento das suspensões ou sobrestamentos:
- Gerenciamento de suspensões dos processos, pela movimentação, nas unidades jurisdicionais. A saída da suspensão é feita pelo movimento de reativação, que levanta a suspensão sem validar as causas;
- Gerenciamento de sobrestamentos da admissibilidade de recursos aos Tribunais Superiores, pela Consultoria de Processos Judiciais. A saída do sobrestamento é feita pelo levantamento de todas as causas determinantes.
O primeiro lidava com a suspensão de forma única, sem possibilidade de acúmulo de situações determinantes, ou seja, embora fosse possível suspender o processo mais de uma vez, o motivos ou causas da suspensão não eram controlados individualmente. A reativação, quando realizada, retirava o processo da situação de suspensão independentemente das múltiplas causas eventualmente constatadas.
Já o sobrestamento realizado pela CPJ permitia o registro de múltiplas possibilidades, cada uma delas capaz de manter o sobrestamento ativo mesmo se uma delas fosse levantada.

Figura 1 - Procedimentos diversos para a mesma finalidade
Foi necessário padronizar a forma pela qual todos os sistemas lidavam com a hipótese de suspensão ou sobrestamento, que possuem os mesmos efeitos, para disponibilizar ao julgador e aos setores responsáveis pelo juízo de admissibilidade dos recursos superiores o acesso claro às causas determinantes da suspensão e a possibilidade de gerenciá-los individualmente. Essa funcionalidade é essencial para o correto gerenciamento de múltiplos casos.
Pelo exposto, foi criado o conceito de causas suspensivas, que são os motivos pelos quais um processo encontra-se suspenso. Abaixo, segue exemplo de hipótese de múltiplas causas suspensivas:

Figura 2 - Suspensão e sobrestamento por múltiplas causas
Pelo novo procedimento, portanto, sempre que for lançada a suspensão/sobrestamento de um processo, o sistema criará uma nova causa suspensiva. As causas suspensivas de um processo são controladas individualmente, conforme tratado nos tópicos seguintes.
São requisitos da funcionalidade:
|
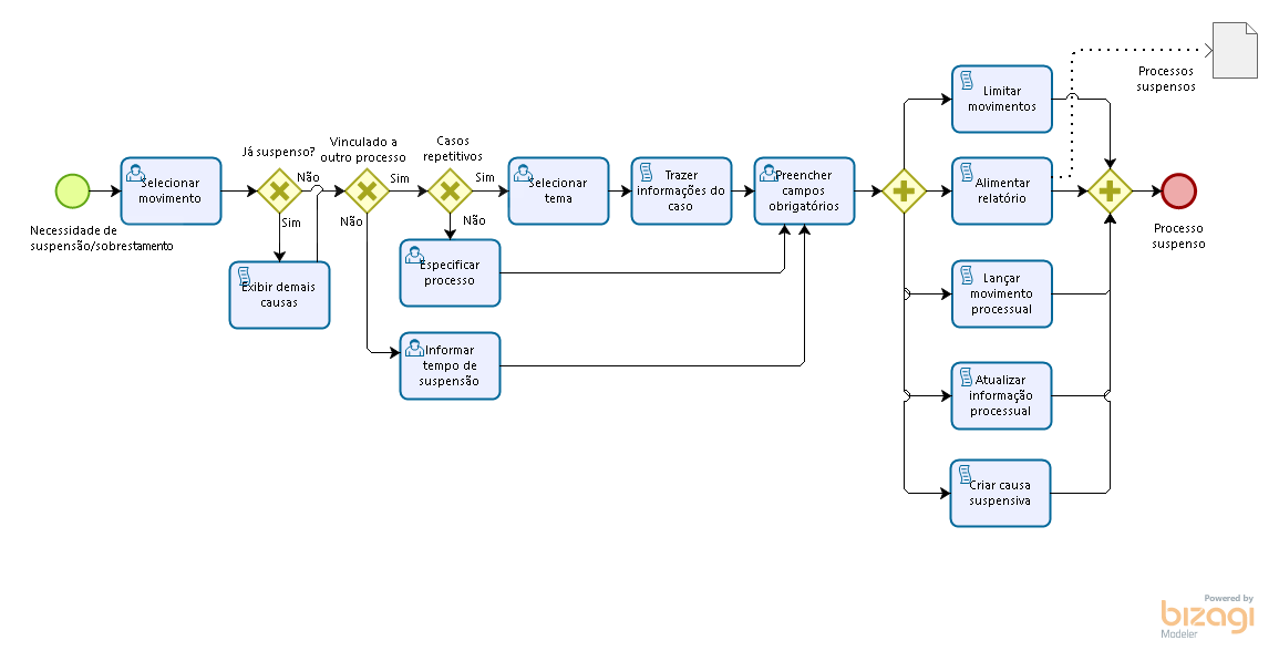
Abaixo segue fluxo em notação BPM do procedimento de suspensão:

Created with the Personal Edition of HelpNDoc: Easy to use tool to create HTML Help files and Help web sites