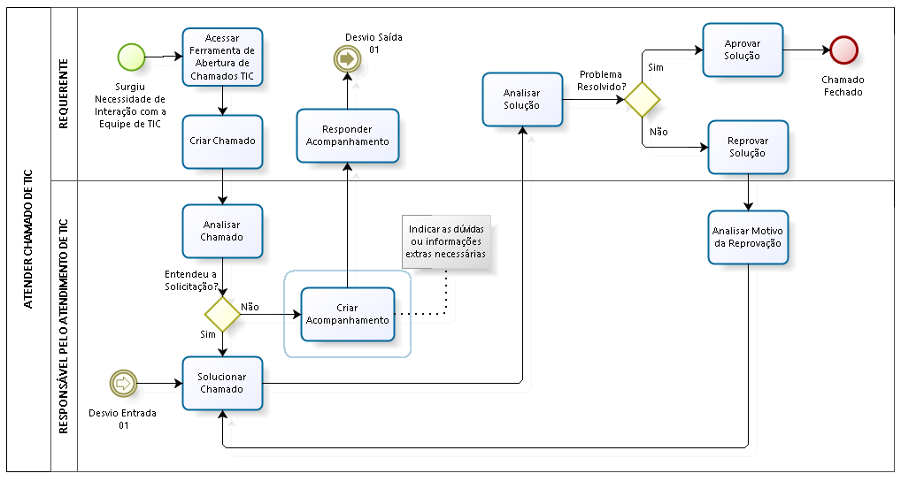
Introdução Resumo do Processo Created with the Personal Edition of HelpNDoc: Easily create Help documents